○対馬市未熟児養育医療給付事務取扱要綱
平成25年4月1日
告示第22号
(趣旨)
第1条 この告示は、母子保健法(昭和40年法律第141号。以下「法」という。)第20条に基づく養育医療の給付事務手続き等については、法令及び通知によるほか、この告示の定めるところによる。
(給付の対象)
第2条 養育医療の対象は、法第6条第6項に規定する未熟児であって、医師が入院養育を必要と認めたものとする。なお、法第6条第6項にいう諸機能を得るに至っていないものとは、次のいずれかの症状等を有している場合をいう。
(1) 出生時体重2,000グラム以下のもの
(2) 生活力が特に薄弱であって、次に掲げるいずれかの症状を示すもの
ア 一般状態
(ア) 運動不安、けいれんがあるもの
(イ) 運動が異常に少ないもの
イ 体温が摂氏34度以下のもの
ウ 呼吸器、循環器系
(ア) 強度のチアノーゼが持続するもの、チアノーゼ発作を繰り返すもの
(イ) 呼吸数が毎分50を超えて増加の傾向にあるか又は毎分30以下のもの
(ウ) 出血傾向の強いもの
エ 消化器系
(ア) 生後24時間以上排便のないもの
(イ) 生後48時間以上嘔吐が持続しているもの
(ウ) 血性吐物、血性便のあるもの
オ 黄疸
生後数時間以内に現れるか、異常に強い黄疸のあるもの
(給付の内容)
第3条 医療の給付は、現物給付によることを原則とし、やむを得ない事情がある場合にのみ現物給付にかえて、その費用を支給することができる。
2 給付の範囲は、次のとおりとする。
(1) 診察
(2) 薬剤又は治療材料の支給
(3) 医学的処置、手術及びその他の治療
(4) 病院又は診療所への入院及びその療養に伴う世話その他の看護
(5) 移送
(診療報酬の請求、審査及び支払)
第4条 診療報酬の請求、審査及び支払については、長崎県社会保険診療報酬支払基金及び長崎県国民健康保険団体連合会に委託して行う。
(医療保険各法との関連事項)
第5条 医療保険各法と本給付との関係は、医療保険各法による医療の給付が優先し、養育医療の給付は、医療保険の自己負担部分を対象とする。
(給付の申請)
第6条 給付の申請は、未熟児の親権者又は後見人(以下「保護者」という。)が行うこととし、養育医療給付申請書(様式第1号)(以下「申請書」という。)に次の関係書類を添付し、市長に提出すること。
(1) 指定養育医療機関の担当医師が記載した養育医療意見書(様式第2号)
(2) 保証書(様式第3号)
(3) 未熟児の属する世帯の調書(様式第4号)
(4) 未熟児の属する世帯の階層区分の判定に資する証明書
ア 証明書においては、市町村民税の課税額について証明する市町長の証明書を添付すること。
(5) マイナ保険証等の写し
2 市長は、申請により指定された医療機関長に養育医療給付事業認定者一覧表(様式第6号)を送付し、決定事項を通知する。
3 医療券を受理した保護者は、これを指定医療機関に提示して、医療の給付を受ける。
4 申請者は、当該児童が死亡又は医療を受けることを中止した場合は、医療券を速やかに市長に返還すること。
5 市長は、養育医療の給付を行わないことを決定したときは、認定しない旨を様式第7号により申請者に通知する。
(給付期間)
第8条 給付期間は、当該医療開始の日にさかのぼり、また、その終期は、当該医療の終了の日とする。
(変更申請等)
第9条 当該医療を、医療券の有効期間を過ぎて継続する必要がある場合には、事前に、申請書に第6条第1号の意見書及び当該医療券の写しを添付し、市長に申請する。
2 継続の承認決定を行ったときは、第7条第1項に準じて、申請者及び指定養育医療機関にその旨を通知する。
4 継続及び転院を必要としないと認めるものについては、第7条第5項に準じて通知する。
(看護料及び移送費の給付)
第10条 付添看護は、未熟児の症状が重篤であって、医師又は看護師が常時監視し、随時適切な処置を必要とする場合に承認するものとし、承認期間は、症状に応じた最小限必要な期間とする。
2 移送は、入院又は医師が特に必要と認めた場合に承認するものとし、その額は、必要とする最小限度の実費とする。
3 看護料及び移送費の支給申請は、様式第8号によることとし、その事実についての指定養育医療機関の医師の証明書及び当該費用の額に関する証拠書類を添えて、市長に提出すること。
4 市長は、看護料及び移送費の支給を行うことを決定したときは、承認書(様式第9号)を、申請者に交付する。
5 給付を行わないことを決定したときは、その理由を付して、すみやかに、承認しない旨を様式第10号により申請者に通知する。
(保護者負担金の決定)
第11条 保護者負担金の決定は、当該未熟児の属する世帯の前年分の市町村民税額等に応じて決定するものとし、別表の保護者負担金徴収基準額表により算定した額とする。ただし、当該児童の措置に要した費用につき、市長の支弁額又は社会保険各法及び感染症の予防及び感染症の患者に対する医療に関する法律による負担額を差し引いた額を越えないものとする。
附則
この告示は、平成25年4月1日から施行する。
附則(令和2年6月29日告示第80号)
この告示は、公布の日から施行し、この告示による改正後の対馬市未熟児養育医療給付事務取扱要綱の規定は、令和元年12月27日から適用する。
附則(令和6年12月24日告示第174号)
この告示は、公布の日から施行し、令和6年12月2日から適用する。
別表(第7条関係)
保護者負担金徴収基準額表(養育医療給付事業)
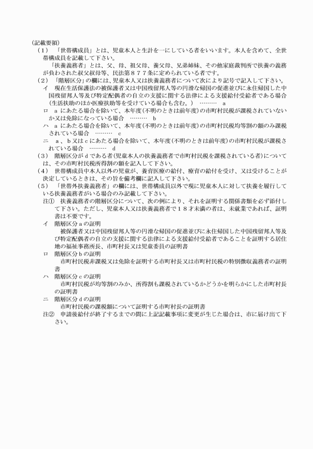
階層区分 | 世帯の階層(細)区分 | 徴収基準月額 | 徴収基準加算月額 | ||
A階層 | 生活保護法による被保護世帯(単給世帯を含む)及び、中国残留邦人等の円滑な帰国の促進並びに永住帰国した中国残留邦人等及び特定配偶者の自立の支援に関する法律による支援給付受給世帯 | 0 | 0 | ||
B階層 | A階層を除き当該年度分の市町村民税非課税世帯 | 2,600 | 260 | ||
C階層 | A階層を除き当該年度分の市町村民税均等割の額のみの課税世帯 | 5,400 | 540 | ||
D階層 | A階層、B階層及びC階層を除き当該年度分の市町村民税の課税世帯であって、その市町村民税所得割の額の区分が次の区分に該当する世帯 | 円 所得割の年額 | |||
15,000円以下 | D1 | 7,900 | 790 | ||
15,001~21,000 | D2 | 10,800 | 1,080 | ||
21,001~51,000 | D3 | 16,200 | 1,620 | ||
51,001~87,000 | D4 | 22,400 | 2,240 | ||
87,001~171,300 | D5 | 34,800 | 3,480 | ||
171,301~252,100 | D6 | 49,400 | 4,940 | ||
252,101~342,100 | D7 | 65,000 | 6,500 | ||
342,101~450,100 | D8 | 82,400 | 8,240 | ||
450,101~579,000 | D9 | 102,000 | 10,200 | ||
579,001~700,900 | D10 | 123,400 | 12,340 | ||
700,901~849,000 | D11 | 147,000 | 14,700 | ||
849,001~1,041,000 | D12 | 172,500 | 17,250 | ||
1,041,001~1,222,500 | D13 | 199,900 | 19,990 | ||
1,222,501~1,423,500 | D14 | 229,400 | 22,940 | ||
1,423,501円以上 | D15 | 全額 | 左の徴収基準額の10% ただしその額が26,300円に満たない場合は26,300円 | ||
備考
1 この表のC階層における「均等割」とは、地方税法(昭和25年法律第226号)第292条第1項第1号に規定する均等割の額をいい、D1~D15階層における「所得割」とは、同項第2号に規定する所得割(この所得割を計算する場合には、同法第314条の7、同法第314条の8、同法附則第5条第3項、第5条の4第6項及び第5条の4の2第6項の規定は適用しないものとする。)の額をいう。
2 所得割の額を算定する場合には、児童等及びその児童等の属する世帯の扶養義務者が指定都市(地方自治法(昭和22年法律第67号)第252条の19第1項の指定都市をいう。以下同じ。)の区域内に住所を有する者であるときは、これらの者を指定都市以外の市町村の区域内に住所を有する者とみなして、所得割の額を算定するものとする。
3 当該年度の市町村民税の課税関係が判明しない場合の取扱いについては、これが判明するまでの期間は、前年度の市町村民税によることとする。
4 徴収月額の決定の特例
(1) 同一世帯から2人以上の児童が給付を受ける場合においては、その月の徴収基準月額((2)による日割計算後の額)の最も多額な児童以外の児童については、徴収基準加算月額によりそれぞれ算定するものとする。
(2) 入院期間が、1か月未満のものについては、徴収基準月額又は徴収基準加算月額につき、さらに日割計算によって決定する。(ただし、D15階層を除く。)
基準月額×その月の入院期間/その月の実日数
(3) 児童に民法(明治29年法律第89号)第877条に規定する当該児童の扶養義務者がないときは、徴収月額の決定は行わないものとする。ただし、児童本人に市町村民税が課せられている場合は、本人につき扶養義務者に準じて徴収月額を決定するものとする。
5 世帯階層区分の認定は、当該児童の属する世帯の構成員及びそれ以外の者で現に児童を扶養しているもののうち、当該児童の扶養義務者のすべてについて、その市町村民税の課税の有無等により行う。
6 この表の「全額」とは、当該児童の措置に要した費用につき、市の支弁すべき額又は費用総額から医療保険各法及び感染症の予防及び感染症の患者に対する医療に関する法律による負担額を差し引いた残りの額をいうものである。
7 災害時により、前年度と当該年度との所得に著しい変動があった場合には、その状況等を勘案して実情に即した弾力性ある取扱いとする。












